"Taste of Upstate"
UX Case Study

Image of 'Taste of Upstate' Header

Overview


Description

"Taste of Upstate" is a conceptual tourism platform that is designed to promote artisanal foods and regional culinary experiences in New York State's Capital District and North Country regions. Developed as a high-fidelity prototype in the Pratt Institute's Figma for UX/UI course, the project mainly targets travelers and tourists from major urban centers throughout the Northeatern United States, such as New York City and Boston.

Goal

Provide a digital platform which helps travelers to find food-related venues and attractions which might interest them in the region from Albany north to the Canadian border.

Project Scope

Desktop/Mobile Website, Branding

Tools

Figma, Photoshop, Illustrator, Firefly

Role

UX Designer (Visual Design, Interaction Design)

Team

Self-Directed, with feedback from the instructor and peers

Duration

12 Weeks

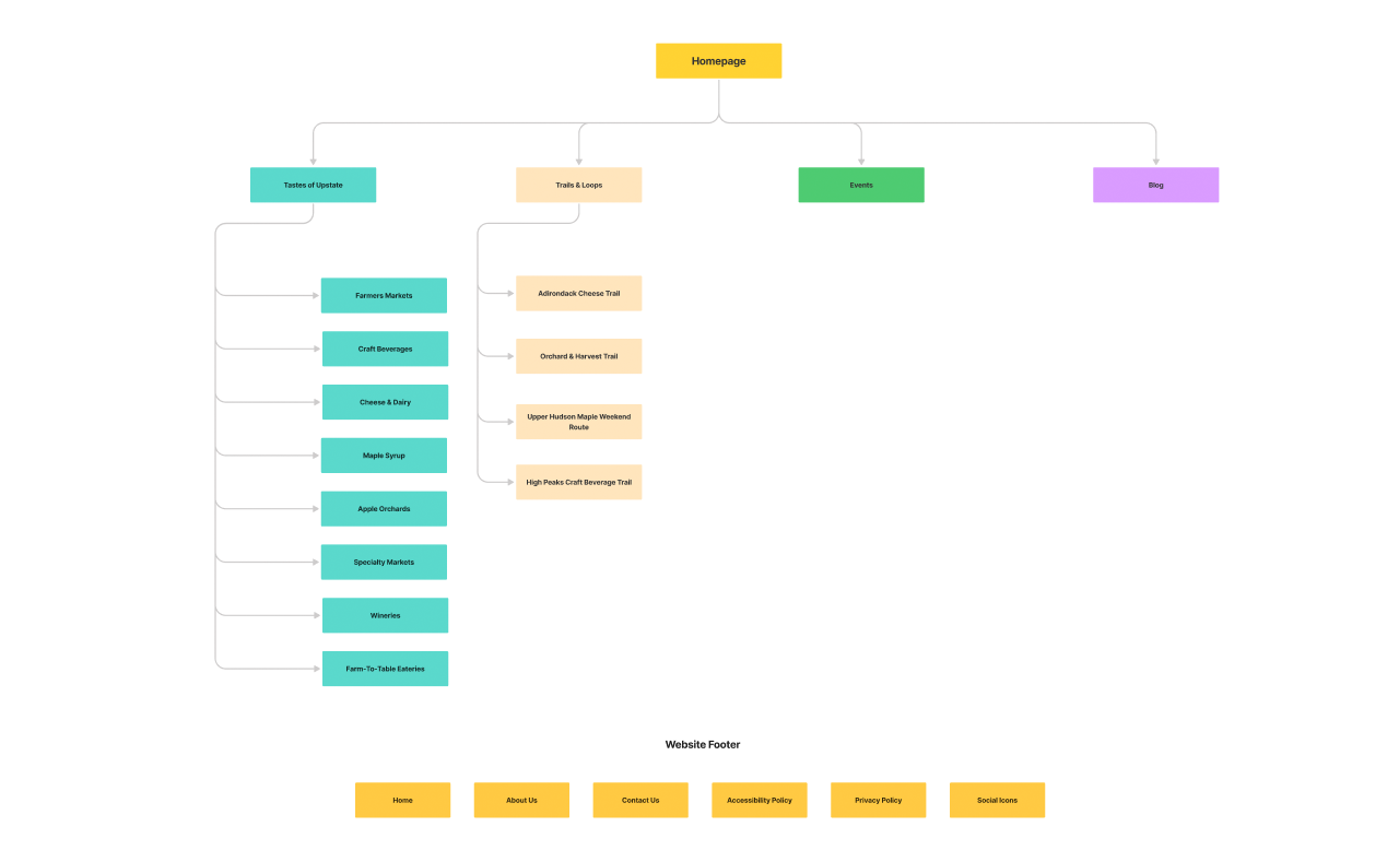
Information Architecture (Sitemap)


The site information architecture is mainly centered around four major categories which can all be accessed from the homepage:

  • 1.) Tastes of Upstate:
    The specific categories of food venues, such as farmers' markets, craft breweries, wineries and apple orchards.
  • 2.) Trails and Loops:
    Specified routes with major food attractions; these include the Adirondack Cheese Trail, the Orchard & Harvest Trail, the Upper Hudson Maple Weekend Route and the High Peaks Craft Beverage Trail.
  • 3.) Events:
    Upcoming events featuring regional food vendors.
  • 4.) Blog
Image of sitemap for 'Taste of Upstate'

Design Process


Branding

During the early stages of the project, a mood board was developed with colors and typefaces that were carefully selected to invoke feelings of "rustic nostalgia" that are often associated with Upstate New York, the Adirondacks and the North Country. A partially AI-generated logo was created in Adobe Illustrator using the colors and typefaces that had been selected for the mood board.

Image of mood board for 'Taste if Upstate'

UI Kit

The UI Kit was built upon components that were selected from the Foundation framework, an open-source project which was originally developed at ZURB, Inc., a Campbell, CA-based digital product design firm.

Image of UI Kit for 'Taste of Upstate'

Accessibility (WCAG Compliance)

During testing, the prototype met AAA conformance levels, which is the highest rating under the Web Content Accessibility Guidelines (WCAG). The WCAG are a series of recommendations issued by the World Wide Web Consortium (W3C) for making digital content accessible to individuals with a wide range of disabilities.

User Interface Design


Image of 'Taste of Upstate' Home Page
Image of 'Taste of Upstate' Categories Page
Image of 'Taste of Upstate' Trails & Loops Page
Image of 'Taste of Upstate' Events Page
Image of 'Taste of Upstate' Blog Page
Image of 'Taste of Upstate' Upper Hudson Maple Weekend Tour Route Page

Digital Wireframes


A series of high-fidelity digital wireframes were developed in Figma in both desktop and mobile formats, which were ultimately converted into clickable, interactive prototypes.

Desktop Wireframes (User Flow)

Image of desktop wireframes for 'Taste of Upstate' View Desktop Prototype

Mobile Wireframes (User Flow)

Image of mobile wireframes for 'Taste of Upstate' View Mobile Prototype

Video Presentation